首页

索 引 号:    012947939/2025-70630 信息分类:    城乡建设、环境保护 / 公示公告 / 其他
发布机构:    南京市城市管理局 生成日期:    2025-10-15
生效日期:     废止日期:    
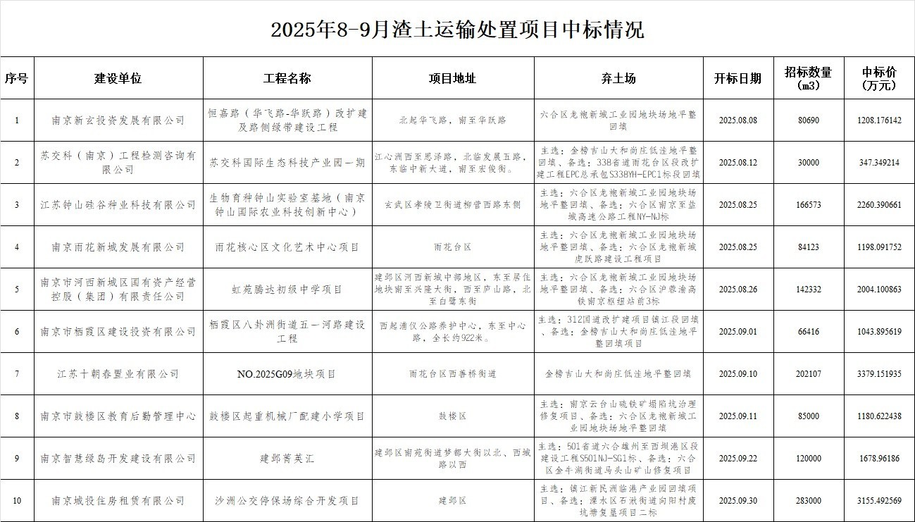
信息名称:    2025年8-9月渣土运输处置项目中标情况
文  号:     关 键 词:    渣土运输;中标价格;公示
内容概览:    
在线链接地址:    
文件下载:  
2025年8-9月渣土运输处置项目中标情况


关闭本页】 【打印本页返回顶部